"Шпионские штучки" и устройства для защиты объектов и информации, стр. 25
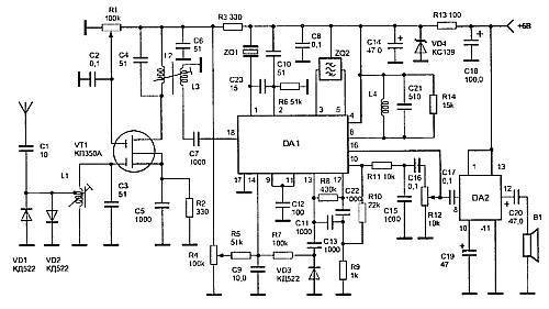
Радиоприемное устройство предназначено для приема сигнала в диапазоне 27–29 МГц с использованием узкополосной частотной модуляции с девиацией частоты 2,5 кГц. Чувствительность такого приемника около 1 мкВ. Напряжение питания — 4–9 В. Избирательность по соседнему и зеркальному каналам не хуже 40 дБ и 23 дБ, соответственно. Принципиальная схема приемника приведена на рис. 2.51.

Рис. 2.51. Приемник с девиацией частоты 2,5 кГц
Приемник выполнен по супергетеродинной схеме на интегральной микросхеме К174ХА26, которая предназначена для работы в тракте ПЧ приемников с двойным преобразованием частоты. Для упрощения схемы в нашем случае используется только одно преобразование частоты.
Сигнал от антенны поступает на входной контур L1, С3, настроенный на частоту входного сигнала. Диоды VD1, VD2 служат для ограничения входного сигнала большой амплитуды, например, импульсных помех. Контур L1, СЗ полностью подключен к затвору транзистора VT1 типа КП350А. Этот транзистор выполняет роль резонансного усилителя высокой частоты. В его стоковую цепь включен контур L2, С4, также настроенный на частоту принимаемого сигнала. С катушки связи L3 усиленный сигнал поступает на вход смесителя микросхему DA1. На второй затвор транзистора VT1 поступает напряжение, снимаемое с движка подстроечного резистора R1.
Изменением напряжения на втором затворе транзистора изменяют коэффициент усиления резонансного усилителя на транзисторе VT1 и, как следствие, повышают чувствительность всего приемника в целом. Гетеродин приемника выполнен на элементах, входящих в состав микросхемы DA1, его частота определяется подключенным к выводу 1 кварцевым резонатором. Частота кварцевого резонатора должна отличаться от частоты входного сигнала на 465 кГц (в меньшую или большую сторону). С выходе смесителя сигнал ПЧ через буферный каскад поступает на пьезокерамический фильтр ZQ2, который определяет селективность по соседнему каналу. С выхода фильтра ZQ2 сигнал поступает на усилитель-ограничитель ПЧ и частотный детектор, входящие в состав микросхемы DA1. Пятикаскадный УПЧ имеет коэффициент усиления по напряжению около 100.
Детектор выполнен по схеме двойного балансного перемножителя.
Для нормальной работы детектора необходим фазосдвигающий контур L4, С21. Резистор R14 шунтирует контур, расширяя тем самым его полосу пропускания. От него зависит чувствительность и уровень шумов на выходе устройства. Резистор R14 подбирается по оптимальному значению приведенных показателей. Продетектированный сигнал усиливается предварительным УЗЧ, который также находится в микросхеме DA1, и поступает на регулятор громкости, выполненный на резисторе R12, а с движка этого переменного резистора — на вход УЗЧ. выполненного на микросхеме DA2 типа К174ХА10.
Приемник имеет систему бесшумной настройки, которая работает следующим образом. При отсутствии входного сигнала или значительном снижении его уровня на выводе 10 микросхемы DA1 резко увеличивается уровень шумов, которые имеют максимальную спектральную плотность в диапазоне 7-10 кГц. Этот шум поступает на активный фильтр, собранный на операционном усилителе, входящем в состав микросхемы DA1. Усиленный сигнал шумов поступает на детектор, собранный на диоде VD3, где и преобразуется в уровень постоянного напряжения. Это напряжение поступает на вход триггера, входящего в состав микросхемы DA1, на выходе которого (вывод 16), при отсутствии полезного сигнала, устанавливается нулевой уровень.
Этот уровень шунтирует регулятор громкости R13 и блокирует вход УЗЧ. Порог срабатывания системы бесшумной настрой к и устанавливается резистором R4.
В приемнике вместо микросхемы DA1 типа К174ХА26 можно использовать микросхему КФ1066ХА2. Эта микросхема по своему составу аналогична К174ХА26, но отличается расположением выводов.
Вместо микросхемы DA2 можно использовать К174УН14, К174УН7 или выполнить УЗЧ на дискретных элементах. Транзистор КП350 можно заменить на KП306. Пьезокерамическии фильтр ZQ2 любой малогабаритный фильтр на 465 кГц. Катушки L1, L2, L3 намотаны на цилиндрических каркасах диаметром 5 мм с подстроенными сердечниками из феррита марки 100НН, длиной 12 мм и диаметром 2,8 мм. Катушка L1 содержит 9 витков с отводом от третьего витка, L2 — 9 витков, L3 — 3 витка провода ПЭВ 0,3 мм. Катушка L3 наматывается поверх катушки L2. Катушка L4 наматывается на каркасс от контура ПЧ радиовещательного приемника и содержит 90 витков провода ПЭВ 0.12 мм.
Настройку приемника выполняют традиционным способом. Резистором R1 устанавливается максимальная чувствительность, а резистором R4 — порог срабатывания бесшумной настройки.
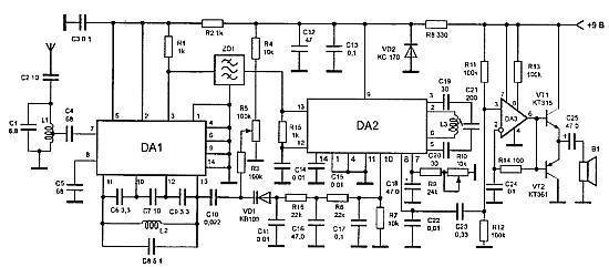
Приемник УКВ диапазона с ЧМ
Приемник предназначен для приема станций, работающих в диапазоне 64-108 МГц с частотной модуляцией. Чувствительность приемника при соотношении сигнал/ шум 30 дБ не хуже 70 мкВ/м. Избирательность по соседнему каналу 18 дБ. Питается приемник от источника питания напряжением 9 В. Принципиальная схема приемника представлена на рис. 2.52.

Рис. 2.52. Приемник с широкополосной частотной модуляцией
Сигнал с антенны через конденсатор С2 поступает на входной контур L1, С1, настроенный на середину диапазона. В процессе настройки на станцию этот контур не перестраивается. Выделенная этим контуром полоса частот поступает на преобразователь частот, выполненный на микросхеме ДА1 типа К174ПС1. На этой же микросхеме выполнен и гетеродин приемника. Частота гетеродина определяется параметрами контура L2, С6, С8, С9, С10, VD1, С11. При настройке на станцию постоянное напряжение, снимаемое с движка подстроечного резистора R5, воздействует на катод варикапа VD1 и изменяет его емкость и, следовательно, частоту гетеродина. Напряжение АПЧГ поступает с микросхемы DA2 на анод этого варикапа.
Напряжение ПЧ частотой 6.5 МГц выделяется на нагрузке преобразователя частоты резисторе R1 и через пьезокерамический фильтр ZQ1 поступает на вход микросхемы DA2 тина К174УРЗ. Последняя содержит УПЧ, усилитель-ограничитель, фазоинвертор и частотный детектор, предварительный УЗЧ с электронной регулировкой громкости.
В фазоинверторе детектора работает колебательный контур L3, С21.
На резисторе R7 выделяется напряжение АПЧГ, которое поступает на варикап VD1 через цепь R16, C16, R6. С детектора сигнал поступает на вход предварительного УЗЧ. Регулировка громкости осуществляется изменением сопротивления резистора R10. С выхода этого усилителя сигнал ПЧ поступает на усилитель мощности, выполненный на операционном усилителе — микросхеме DA3 типа КР1407УД2 и двух транзисторах VT1, VT2, включенных по схеме эмиттерных повторителей.
Катушки приемника L1 и L2 бескаркасные, наматываются на оправке диаметром 3 мм. Катушка L1 содержит 7 витков с отводом от 1 витка, катушка L2 — 7 витков провода ПЭВ 0,4 мм. Катушка L3 наматывается на ферритовом сердечнике марки 400НН диаметром 2.8 мм и длиной 14 мм. Катушка L3 содержит 16 витков ПЭВ 0,3 мм, она должна с небольшим трением перемещаться по стержню. После настройки все катушки фиксируются эпоксидной смолой или герметиком. Фильтр ZQ1 — типа ФП1П86202 или любой другой на 6,5 МГц. Можно использовать и фильтры на 5,5 МГц или 10,7 МГц, но в этом случае необходимо будет изменить параметры контура L3, С21. Резистор R5 лучше взять подстроечный многооборотный. Микросхему DA3 можно заменить на КР140УД1208 или любой операционный усилитель, включенный по типовой схеме.
Настройка приемника особенностей не имеет.