"Шпионские штучки" и устройства для защиты объектов и информации, стр. 24
Для намотки катушек используются полистироловые каркасы с подстроечными сердечниками из феррита 100НН диаметром 2,8 мм и длиной 14 мм. Катушки L1 и L3 имеют по 20 витков провода ПЭВ 0,18 мм.
Отвод у катушки L1 сделан от 7 витка, считая от заземленного вывода. У катушки L3 отвод сделан от 1 витка. Катушка контура ПЧ L2 наматывается на стандартном четырехсекционном каркасе и помещается в трубчатый ферритовый магнитопровод из феррита марки 400НН, сердечник из того же материала. Катушка L2 содержит 120 витков провода ПЭВ 0.12 мм.
Настройку приемника следует начинать с усилителя звуковой частоты. Подбором сопротивления резистора R21 устанавливается напряжения в точке соединения, эмиттеров транзисторов VT13, VT14. Оно должно быть равным половине напряжения источника питания. Напряжение на электродах транзисторов каскадов ПЧ и АРУ устанавливается подбором сопротивлений резисторов в цепи базы при отсутствии входного сигнала и отключенном гетеродине. Необходимые значения напряжений в вольтах приведены в табл. 2.3.
Таблица 2.3. Значения напряжений на выводах транзисторов

Контур L2, С6 настраивается на частоту ПЧ — 465 кГц. Входной контур настраивается на середину принимаемого диапазона. Приемник можно использовать совместно с радиопередатчиками, имеющими кварцевую стабилизацию частоты. Для этого используют несколько фиксированных настроек.
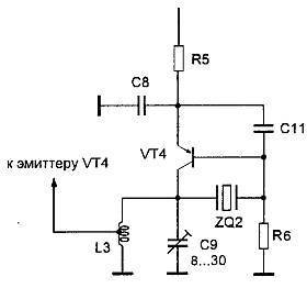
Это достигается изменением схемы гетеродина (рис. 2.47).

Рис. 2.47. Использование кварцевого резонатора в схеме гетеродина приемника
Вместо конденсатора переменной емкости С9 устанавливается подстроечный конденсатор. Кварцевый резонатор ZQ2 включается между коллектором и базой транзистора VT4. Частота кварца ZQ2 должна отличаться от частоты кварца передатчика на значение ПЧ, равное 465 кГц. При использовании нескольких кварцованных передатчиков в гетеродине приемника необходимо использовать соответствующее число кварцевых резонаторов, которые подключаются при помощи переключателя.
Радиоприемное устройство AM сигналов с фиксированной настройкой частоты
В отличие от предыдущего, предлагаемое устройство имеет более простое схемное решение. Приемник работает в диапазоне 27–29 МГц с амплитудной модуляцией. Чувствительность около 4 мкВ/м. Селективность по соседнему каналу — 26 дБ. Приемник имеет фиксированную настройку на один или несколько каналов. Принципиальная схема радиоприемника приведена на рис. 2.48.

Рис. 2.48. Радиоприемник с фиксированной настройкой частоты
Принятый сигнал выделяется контуром L1, С2 и усиливается усилителем высокой частоты, выполненным на транзисторе VT1. На транзисторе VT2 выполнен преобразователь частоты с совмещенным гетеродином и кварцевой стабилизацией частоты гетеродина кварцем ZQ1.
Усиленный сигнал с коллектора VT1 смешивается с сигналом гетеродина. В результате на коллекторе транзистора VT2 формируется сигнал промежуточной частоты. Сигнал ПЧ выделяется пьезокерамическим фильтром ZQ2 с частотой настройки 465 кГц и усиливается двухкаскадным усилителем промежуточной частоты, собранным на транзисторах VT3, VT4. Детектор приемника выполнен на диодах VD1, VD2. С детектора сигнал поступает на систему АРУ, состоящую из цепи R8, С8, R10, а также через регулятор громкости R13 на усилитель звуковой частоты, аналогичный приведенному на рис. 2.16.
Диоды VD1, VD2 могут быть типа Д18, ГД507. Пьезокерамический фильтр ZQ2 может быть любой с частотой настройки 465 кГц.
Дроссели Др1, Др2 намотаны на резисторах МЛТ-0.25 сопротивленпем более 100 кОм. Каждый имеет но 100 витков провода ПЭВ 0,1.
Конструкция катушки L1 аналогична предыдущему описанию, она содержит 13 витков провода ПЭВ 0,23 с отводом от 3 витка.
Настройку начинают с установки токов коллекторов транзисторов VT1-VT4. Ток коллектора VТ1 (0,6 мА) устанавливается подбором сопротивления резистора R1. Токи коллекторов VT2-VT4 устанавливаются подбором сопротивлений резисторов R3, R7, R11, соответственно, равными 1, 0,5 и 0.05 мА.
Радиоприемное устройство AM сигналов на специальной микросхеме
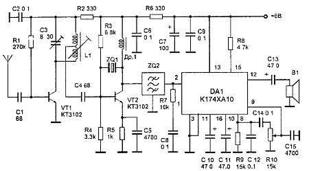
Предлагаемое радиоприемное устройство по схемному решению намного проще рассмотренного выше. Это стало возможным благодаря использованию в приемнике специализированной микросхемы К174ХА10.
Она включает в себя тракт ПЧ, детектор, УЗЧ.
Чувствительность приемника при отношении сигнал/шум 12 дБ — около 1 мкВ/м. Селективность по соседнему каналу — 32 дБ (целиком зависит от параметров используемого пьезокерамического фильтра). Селективность по зеркальному каналу — 26 дБ. Мощность усилителя звуковой частоты 100 мВт на нагрузке сопротивлением 8 Ом. Приемник работает при питающих напряжениях от 4 до 9 В. Принципиальная схема приведена на рис. 2.49.

Рис 2.49. Приемник амплитудно-модулированных сигналов
Сигнал с антенны поступает на базу транзистора VT1, который выполняет роль резонансного усилителя высокой частоты. Контур L1, СЗ определяет селективность приемника по зеркальному каналу. Усиленный сигнал поступает на вход преобразователя частоты, выполненного на транзисторе VT2 по схеме с совмещенным гетеродином, частота которого стабилизирована кварцем ZQ1. С нагрузки преобразователя, дросселя Др1, сигнал промежуточной частоты поступает на пьезокерамический фильтр ZQ2, который из набора частот выделяет промежуточную частоту 465 кГц. Отфильтрованная ПЧ поступает на вход УПЧ микросхемы DA1. Выходной каскад УПЧ включен по нестандартной схеме, роль нагрузки УПЧ выполняет резистор R8. Это немного ухудшает качество детектирования, но позволяет отказаться от использования контуров ПЧ и их настройки. С выхода детектора напряжение звуковой частоты поступает на регулятор громкости R10 и с него на вход усилителя мощности данной микросхемы. С выхода УЗЧ сигнал через конденсатор С13 поступает в нагрузку — громкоговоритель или головные телефоны.
Транзисторы VT1, VT2 можно заменить на КТ342, КТ368. Все сопротивления в схеме — типа МЛТ-0,125, резистор R10 — типа СП1.
Катушка L1 намотана на ферритовом стержне диаметром 2,8 мм и длиной 14 мм и содержи! 16 витков провода ПЭВ 0,23 мм с отводом от 11-го витка, считая снизу по схеме. Дроссель Др1 намотан на аналогичном стержне и содержит 150 витков провода ПЭВ 0,1 мм.
Настройку начинают с установки коллекторных токов транзисторов VT1 и VT2 равными 0,7 мА и 2 мА, соответственно, путем подбора сопротивлении резисторов R1 и R3. Резистор R8 подбирают по минимуму искажений звукового сигнала при минимальном уровне шумов на выходе УЗЧ. Контур L1, С3 настраивается на частоту высокочастотного сигнала.
Модернизировать данный приемник можно, применив еще одну специализированную микросхему — DA2 К174ПС1. Она выполняет функцин смесителя и гетеродина и имеет больший коэффициент передачи.
Высокочастотная часть схемы (рис. 2.49) заменяется на схему, представленную на рис. 2.50.

Рис. 2.50. Высокочастотная часть схемы приемника
Обозначение деталей схемы продолжает рис. 2.49. Катушка L1 выполнена без отвода. Транзистор VT3 выполняет роль симметрирующего устройства.