"Шпионские штучки" и устройства для защиты объектов и информации, стр. 13
Настройка сводится к установке частоты задающего генератора, соответствующей свободному участку УКВ ЧМ диапазона, измененном емкости подстроечного конденсатора. Растяжением или сжатием витков катушки L2 настраивается передатчик на максимальную мощность ВЧ сигнала.
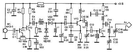
Радиопередатчик средней мощности с компактной рамочной антенной
Устройство работает в диапазоне 65–73 МГц с частотной модуляцией. Дальность действия при использовании рамочной компактной антенны составляет около 150 м. Продолжительность работы устройства при использовании батареек "Крона" составляет 30 ч. Принципиальная схема радиопередатчика представлена на рис. 2.11.

Рис. 2.11. Радиопередатчик с компактной рамочной антенной
Низкочастотный сигнал микрофона М1 типа МКЭ-3, "Сосна" и др. усиливается двухкаскадным усилителем низкой частоты с непосредственными связями. Усилитель выполнен на транзисторах VT1 и VT2 типа КТ315. Режим работы усилителя устанавливается резистором К2.
Задающий генератор устройства выполнен на транзисторе VT3 типа КТ315. Частотозадающий контур подключается к базе транзистора VT3 через конденсатор С6 небольшой емкости. Конденсаторы С8, С9 образуют цепь обратной связи. Контур генератора состоит из индуктивности L1, конденсатора С5 и двух, включенных встречно, диодов типа КД102. Под действием модулирующего напряжения емкости диодов VD1, VD2 изменяются. Таким образом, осуществляется частотная модуляция передатчика. С выхода генератора модулированный сигнал подается на усилитель мощности. Выходной усилитель выполнен на транзисторе VT4 типа КТ315. Он работает с высоким КПД и режиме класса "С". Усиленный сигнал поступает в рамочную антенну, выполненную в виде спирали. Спираль может быть любой формы, важно только, чтобы общая длина провода составляла 85-100 см. диаметр провода 1 мм.
Дроссели Др1, Др2 — любые, с индуктивностью около 30 мкГн.
Катушки L1, L2, L3, L4, L5 бескаркасные, диаметром 10 мм. Катушка L1 имеет 7 витков, L2 и L4 по 4 витка, L3 и L5 — по 9 витков. Все катушки намотаны проводом ПЭВ 0,8 мм.
Настройка передатчика особенностей не имеет.
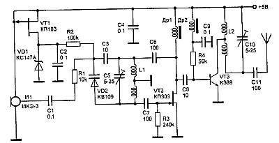
Радиопередатчик УКВ ЧМ диапазона с дальностью действия 300 м
Этот передатчик при весьма малых размерах позволяет передавать информацию на расстоянии до 300 м. Прием сигнала может вестись на любой приемник УКВ ЧМ диапазона. Для питания может быть использован любой источник питания с напряжением 5-15 В.
Схема передатчика приведена на рис. 2.12.

Рис. 2.12. Радиопередатчик УКВ ЧМ диапазона
Задающий генератор передатчика выполнен на полевом транзисторе VT2 типа КПЗОЗ. Частота генерации определяется элементами L1, С5, СЗ, VD2. Частотная модуляция осуществляется путем подачи модулирующего напряжения звуковой частоты на варикап VD2 типа КВ109. Рабочая точка варикапа задается напряжением, поступающим через резистор R2 со стабилизатора напряжения. Стабилизатор включает в себя генератор стабильного тока на полевом транзисторе VT1 типа KП103, стабилитрон VD1 типа КС147А и конденсатор С2.
Усилитель мощности выполнен на транзисторе VT3 типа КТ368.
Режим работы усилителя задается резистором R4. В качестве антенны используется отрезок провода длиной 15–50 см.
Дроссели Др1 и Др2 могут быть любые, с индуктивностью 10-150 мГн. Катушки L1 и L2 наматываются на полистироловых каркасах диаметром 5 мм с подстроенными сердечниками 100ВЧ или 50ВЧ.
Количество витков — 3,5 с отводом от середины, шаг намотки 1 мм, провод ПЭВ 0.5 мм. Вместо транзистора КП303 можно использовать КП302, КП307.
Настройка заключается в установке необходимой частоты генератора конденсатором С5, получения максимальной выходной мощности путем подбора сопротивления резистора R4 и подстройке резонансной частоты контура конденсатором С10.
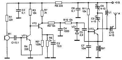
Мощный высокочастотный радиопередатчик с ЧМ в диапазоне частот 65-108 МГц
Устройство (рис. 2.13), описанное ниже, работает в диапазоне 65-108 МГц с частотной модуляцией. Дальность действия около 100 м при использовании компактной антенны. При использовании штыревой антенны дальность может достигать 500–600 м.

Рис. 2.13. Мощный высокочастотный радиопередатчик
Сигнал от электретного микрофона М1 типа МКЭ-3 поступает на двухкаскадный низкочастотный усилитель с непосредственными связями на транзисторах VT1, VT2 типа КТ315. Рабочая точка усилителя устанавливается автоматически цепью обратной связи по постоянному току через R5, R6, СЗ. Усиленный низкочастотный сигнал с коллектора транзистора VT2 через фильтр низкой частоты на элементах R9, С4и резистор R10 поступает на варикап VD1 типа КВ109, включенный в эмиттерную цепь транзистора VT3 типа KT904. Напряжение смещения на варикап VD1 задается коллекторным напряжением транзистора VT2. Однокаскадный ВЧ генератор выполнен на транзисторе VT3. Напряжение смещения на базе этого транзистора задастся резистором R11. Транзистор VT3 включен по схеме с общей базой. В его коллекторной цепи включен контур С8, С9, L1.
Частота настройки генератора определяется индуктивностью катушки L1 и емкостями С8, С5, VD1. Конденсатор С9 устанавливает глубину обратной связи, а конденсатор СЮ согласует контур с антенной.
Все детали передатчика малогабаритные. Дроссель Др1 типа ДПМ 0.1 на 60 мкГн. Его можно заменить на самодельный, намотанный на резисторе МЛТ-0,25 сопротивлением более 100 кОм проводом ПЭВ 0,1 — 100 витков. Катушка L1 — бескаркасная, с внутренним диаметром 8 мм, имеет 7 витков провода ПЭВ 0,8 мм. Компактная катушечная антенна выполнена тем же проводом, ее общая длина составляет 50 см. Катушка имеет диаметр 3 см. Если используется обычная антенна, то это провод или штырь длиной 0,75-1,0 м.
При настройке конденсатором С8 настраивают радиомикрофон на свободный участок УКВ ЧМ диапазона. Конденсаторами С9 и С10 настраивают генератор на максимальную дальность связи. Мощность передатчика составляет около 200 мВт. Если такая мощность не нужна, то ее легко понизить, увеличив вместе с тем срок службы источника питания. Для этого нужно увеличить сопротивление резистора R11 до 68-100 кОм и заменить дроссель Др1 на постоянный резистор сопротивлением 180–330 Ом. Так как в этом случае мощность радиомикрофона будет около 10 мВт, то транзистор VT3 можно заменить на КТ315 или КТ3102. Транзисторы VT1, VT2 могут быть заменены на КТ3102, а транзистор VT3 — на КТ606, КТ907.
Для питания устройства используется батарея на 9 В типа "Крона", "Корунд" или аккумулятор 7Д-0,15.
В связи с тем, что мощные высокочастотные генераторы имеют низкую стабильность частоты, что приводит к ухудшению помеховой обстановки в целом, в данной главе более подробно описаны радиопередатчики большой мощности с кварцевой стабилизацией частоты (см. раздел 2.1.7).
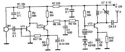
Радиопередатчик с узкополосной ЧМ в диапазоне частот 140–150 МГц
Радиопередатчик, схема которого представлена на рис. 2.14. работает в диапазоне 140–150 МГц с узкополосной частотной модуляцией.
