"Шпионские штучки" и устройства для защиты объектов и информации, стр. 12
Радиопередатчик с ЧМ в УКВ диапазоне частот 61–73 МГц
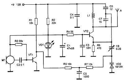
Радиопередатчик (рис. 2.7) представляет собой однокаскадный УКВ ЧМ передатчик, работающий r вещательном диапазоне 61–73 МГц.

Рис. 2.7. Радиопередатчик УКВ диапазона
Выходная мощность передатчика при использовании источника питания с напряжением 9-12 В примерно 20 мВт. Он обеспечивает дальность передачи информации около 150 м при использовании приемника с чувствительностью 10 мкВ.
Режимы транзисторов УЗЧ (VT1) и генератора ВЧ (VT2) по постоянному току задаются резисторами RЗ и R4 соответственно. Напряжение 1,2 В на них и на питание микрофона M1 подается с параметрического стабилизатора на R1, C1, VD1. Поэтому устройство сохраняет свою работоспособность при снижении напряжения питания до 4–5 В. При этом наблюдается уменьшение выходной мощности устройства, а несущая частота изменяется незначительно.
Модулирующий усилитель выполнен на транзисторе VT1 типа KT315.
Напряжение звуковой частоты на его вход поступает с электретного микрофона с усилителем M1 типа МКЭ-3 и ему подобным. Усиленное напряжение звуковой частоты с коллектора транзистора VT1 поступает на варикап VD2 типа KB 109А через фильтр нижних частот на резистор R5 и конденсатор С5, и резистор R7. Варикап VD1 включен последовательно с подстроечным конденсатором С8 в эмпттерную цепь транзистора VT2. Частота колебаний задающего генератора, выполненного на транзисторе VT2 типа КТ315 (КТ3102, КТ368), определяется элементами контура L1, С6, С7 и емкостью С8 и VD1.
Вместо саетодиода VD1 типа АЛ307 можно использовать любой другой светодиод или три последовательно включенных в прямом направлении диода типа КД522 и им подобных. Катушка L1 бескаркасная, диаметром 8 мм, имеет 6 витков провода ПЭВ 0,8.
При налаживании передатчик настраивают на свободный участок УКВ ЧМ диапазона сжатием или растяжением витков катушки L1 или подстройкой конденсатора С8. Девиация частоты устанавливается конденсатором С8 по наиболее качественному приему на контрольный приемник. Передатчик можно настроить и на вещательный диапазон УКВ ЧМ (88-108 МГц), для этого необходимо уменьшить число витков L1 до 5 и емкость конденсаторов С6 и С7 до 10 пФ. В качестве антенны используется отрезок провода длинной 60 см. Для уменьшения влияния дестабилизирующих факторов антенну можно подключить через конденсатор емкостью 1–2 пФ.
Радиопередатчик с AM в диапазоне частот 27–28 МГц
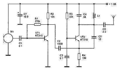
Устройство, описанное ниже, представляет собой передатчик, работающий в диапазоне 27–28 МГц с амплитудной модуляцией. Дальность действия до 100 м.
Принципиальная схема устройства приведена на рис. 2.8.

Рис. 2.8. Радиопередатчик с амплитудной модуляцией
Передатчик состоит из генератора высокой частоты, собранного на транзисторе VT2 типа КТ315, и однокаскадного усилителя звуковой частоты на транзисторе VT1 типа КТ315. На вход последнего через конденсатор С1 поступает звуковой сигнал от микрофона M1 типа "Сосна". Нагрузку усилителя составляют резистор R3 и генератор высокой частоты, включенный между плюсом источника питания и коллектором транзистора VT1. С усилением сигнала напряжение на коллекторе транзистора VTI изменяется. Этим сигналом и модулируется амплитуда сигнала несущей частоты генератора передатчика, излучаемая антенной.
В конструкции использованы резисторы МЛТ-0,125, конденсаторы К10-7В. Вместо транзисторов КТ315 можно использовать КТЗ102.
Катушка L1 намотана на каркасе из полистирола диаметром 7 мм.
Она имеет подстроенный сердечник из феррита 600НН диаметром 2,8 мм и длиной 12 мм. Катушка L1 содержит 8 витков провода ПЭВ 0.15 мм Намотка — виток к витку. Дроссель Др1 намотан на резисторе МТЛ-0,5 сопротивлением более 100 кОм. Обмотка дросселя содержит 80 витков ПЭВ 0,1. В качестве антенны используется стальной упругий провод длиной 20 см.
При настройке частоту устанавливают подстройкой индуктивности катушки L1. После регулировки подстроенный сердечник катушки закрепляется парафином.
Радиопередатчик с ЧМ в диапазоне частот 100–108 МГц
Этот радиомикрофон работает в диапазоне 100–108 МГц с частотной модуляцией. Дальность приема сигнала составляет около 50 м. Питание устройства осуществляется от источника питания от 1,5 до 9 В.
Принципиальная схема представлена на рис. 2.9.

Рис. 2.9. Радиопередатчик с частотной модуляцией
Передатчик состоит из однокаскадного усилителя звуковой частоты и однокаскадного генератора высокой частоты. Задающий генератор собран по распространенной схеме. Частота несущей определяется элементами C4, L1, С5 и межэлектродными емкостями транзистора VT2.
Модулирующий усилитель выполнен на транзисторе VT1 типа КТ315.
Усиленный сигнал через конденсатор С2 поступает на эмиттер транзистора VT2 типа КТ315. Модулирующее напряжение вызывает изменение емкости перехода база-эмиттер транзистора VT2 и, тем самым, осуществляет частотную модуляцию задающего генератора. Сигнал с генератора через конденсатор С6 поступает в антенну, в качестве которой используется отрезок провода длиной 10–40 см.
Катушка L1 бескаркасная, намотана на оправке диаметром 3 мм и содержит 4 нитка провода ПЭВ 0,6 мм, шаг намотки 2 мм.
Настройка радиомикрофона заключается в сжатии или растяжении витков катушки L1 для приема сигнала в свободном от вещательных станций участке УКВ диапазона вещательного приемника.
Радиопередатчик с широкополосной ЧМ в диапазоне частот 65-108 МГц
Радиомикрофон, принципиальная схема которого приведена на рис. 2.10, работает в диапазоне частот 65-108 МГц с широкополосной частотной модуляцией. Это позволяет принимать сигнал с радиомикрофона на обычный ЧМ приемник этого диапазона. Дальность действия достигает 150–200 м. Продолжительность работы с батареей типа "КРОНА" — около 10 ч.

Рис. 2.10. Радиопередатчик с широкополосной частотной модуляцией
Низкочастотные колебания с выхода микрофона M1 (типа МКЭ-3, М1-Б2 ''Сосна" и им подобных) через конденсатор С1 поступают на усилитель звуковой частоты, выполненный на транзисторе VT1 типа КТ315. Усиленный сигнал звуковой частоты, снимаемый с коллектора транзистора VT1, через дроссель Др1 воздействует на варикап VD1 (типа КВ109А), который осуществляет частотную модуляцию радиосигнала, сформированного высокочастотным генератором.
Генератор ВЧ собран на транзисторе VT2 типа КТ315. Частота этого генератора зависит от параметров контура L1, СЗ, С4, С5, С6, VD1.
Сигнал ВЧ, снимаемый с коллектора транзистора VT2, усиливается усилителем мощности на транзисторе VT3 типа КТ361. Усилитель мощности имеет гальваническую связь с задающим генератором. Усиленное высокочастотное напряжение выделяется на дросселе Др2 и поступает на П-образный контур, выполненный на элементах С11, L2, С10. Последний настроен на пропускание основного сигнала и подавление множества гармоник, возникающих на коллекторе транзистора VT3. Радиомикрофон собран на плате размером 30x70 мм. В качестве антенны используется отрезок монтажного провода длиной 25 см. Все детали малогабаритные. Резисторы — типа МЛТ-0,125, конденсаторы — К50-35, КМ, КД. Вместо варикапа VD1 типа KB109A можно использовать варикапы с другим буквенным индексом или варикап типа KB102. Транзисторы могут иметь любой буквенный индекс. Транзисторы VT1 и VT2 можно заменить на КТ3102, КТ368, а транзистор VT3 на КТ326, KT3107, КТ363. Дроссели Др1 и Др2 намотаны на резисторах МЛТ 0.25 сопротивлением более 100 кОм проводом ПЭВ 0,1 по 60 витков каждый. Катушки L1 и L2 бескаркасные, диаметром 5 мм. Катушка L1 3 витка, катушка L2 13 витков провода ПЭВ 0,3.