Занимательная анатомия роботов, стр. 16
Самая простая система сенсорного управления подобного рода может выглядеть так, как представлено на рис. 59. В исходном состоянии, т. е. тогда, когда мы не касаемся сенсора Е1 пальцем, через транзистор VT1 течёт очень слабый ток, поэтому напряжение на его коллекторе равно напряжению питания (на резисторе R1 почти нет падения напряжения). Прикосновение пальца к обеим частям сенсора равнозначно включению резистора между источником питания и базой транзистора. Таким образом, появляется базовый ток, что вызовет увеличение тока через цепь коллектора и включённый там резистор. При этом напряжение на коллекторе немедленно уменьшится – на выходе сформируется так называемый перепад напряжения. Если убрать палец с сенсора, напряжение на выходе восстановится. Таким простым способом – прикосновением пальца к сенсору – мы вызываем образование импульсов напряжения на выходе устройства.



Зная, как образуются управляющие электрические импульсы, можно сравнительно просто собирать различные устройства, выполняющие те или иные задачи. Так на рис. 60, а представлена структурная схема узла управления освещением. Мы видим здесь три основных составных элемента: сенсор Е1, усилитель сигнала, электронный переключатель – триггер, усилитель постоянного тока и его нагрузка – её роль играет лампа накаливания HL1. Принципиальная схема устройства показана на рис. 60,6. Электрические импульсы с выхода усилителя на транзисторе VT1 переключают триггер, собранный на транзисторах VT2, VT3. Триггер переходит из одного устойчивого состояния в другое, когда открыт то один из его транзисторов, то другой.
Когда открыт транзистор VT3, то закрыт транзистор VT4 усилителя тока и лампа не горит. Она загорается при закрывании транзистора. В устройстве использована лампа на напряжение 6 В и ток 0,1 А.
В устройстве можно применить любые германиевые транзисторы малой мощности. Германиевые диоды – тоже любые. Важно лишь, чтобы в триггере были однотипные транзисторы и однотипные диоды. Источник питания – две батареи 3336, соединённые последовательно.

После того как устройство будет смакетировано и проверено, его можно установить в корпус настольной лампы. На рис. 61 показано примерное размещение отдельных узлов и деталей в корпусе лампы. Сенсорный выключатель. Этим устройством можно заменить выключатели электроосветительных приборов, телевизора, радиоприёмника. Многие уже, наверное, сталкивались с таким явлением: если прикоснуться пальцем к тока. Вот этим, казалось бы, вредным эффектом можно воспользоваться, собрав сенсорное устройство, схема которого приведена на рис. 62. Если прикоснёмся пальцем к сенсорному контакту Е1, через конденсатор С1 к затвору полевого транзистора VT1 (в исходном состоянии он открыт) будет приложено небольшое переменное напряжение. Ступень на транзисторе VT1 представляет собой усилитель – ограничитель.


Усилитель постоянного тока на транзисторах VT2 и VT3 необходим для усиления сигнала по мощности до уровня, достаточного для срабатывания реле К1. Контакты этого реле коммутируют исполнительные цепи. Конденсатор С2, которым зашунтировано реле, сглаживает пульсации, напряжения на обмотке. Стабилитрон в цепи эмиттера выходного транзистора обеспечивает помехоустойчивость устройства.


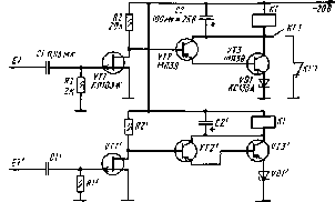
На рис. 63 приведена схема ещё одного варианта сенсорного выключателя, способного включать и выключать бытовые приборы. Он состоит из двух ячеек, подобных описанной выше. В момент прикосновения к сенсору Е1 срабатывает реле К1. Контактами К1.2 (на схеме не показаны) оно включает исполнительную цепь и самоблокируется через контакты К 1.1 и К ГЛ. Для отключения прибора от сети достаточно прикоснуться пальцем к сенсору Е1. Срабатывает реле КГ, цепь самоблокировки разрывается, и реле К1 возвращается в исходное состояние. Для этих сенсорных устройств можно сделать простейший блок питания. Его схему вы видите на рис. 64.
Во всех устройствах могут быть применены следующие реле: РСМ2 (паспорт Ю.171.81.56), РЭС22 (РФ4.500.129), РЭС22 (РФ4.500.131). Помимо этого, везде, кроме первой ячейки переключателя, могут быть использованы реле: РЭС10 (РС4.524.303), РЭС15 (РС4.591.003), РЭС15 (РС4.591.004) с одной группой контактов.
В качестве сетевого трансформатора Т1 блока питания использован выходной трансформатор кадровой развёртки ТВК 110ЛМ от телевизора. Этот трансформатор имеет три обмотки (1 – 2400 витков провода ПЭВ – 1 0,14). Переделка трансформатора заключается в том, что к обмотке II следует добавить ещё 30 витков, намотанных тем же проводом. Обмотку III можно удалить. Если же вам удастся достать реле РЭС22 (паспорт РФ4.500.129), трансформатор можно не переделывать.
8. Моделирование нервной системы (нейроны и нейронные сети)
Кибернетика и нервная система
Многое в работе нервной системы человека до сих пор непонятно учёным. Тем не менее общие закономерности управления, установленные кибернетикой, справедливы и для неё. Кибернетика разрабатывает математические приёмы, позволяющие на основе внешних данных судить о поломке математической машины. Врач встречается с аналогичной задачей. На основе внешних признаков требуется установить характер заболевания. Основываясь на кибернетике, медицина использует разработанные ею методы для решения и этой задачи. Исследуя закономерности управления, общие для механизма и нервной системы, кибернетика должна оперировать понятиями, применимыми к тому и другому.
Как мозг, так и машина состоят из определённых элементов, которые в своей совокупности образуют единое целое – систему. Это можно сказать как о всём мире в целом, так и об отдельных его частях.
Искусственные управляющие устройства так же как мозг человека, относят к одному и тому же классу самоуправляющихся систем. Все такого рода самоуправляющиеся системы называют кибернетическими.
Каждая система связана с внешним миром, который так или иначе влияет на неё и, в свою очередь, подвергается воздействиям с её стороны. Ту часть системы, которая воспринимает воздействие извне, называют входом, а ту, которой система действует на другие системы, – выход ом.