Казаки. Между Гитлером и Сталиным (Крестовый поход против большевизма ), стр. 42
В апреле 1942 года, находясь в командировке в Берлине, Харламов вошел в контакт с личным докладчиком Розенберга инженером Хербертом Думпффом. «Последний, — как писал Харламов в письме Василию Глазкову, — меня очень любезно принял, взял весь принесенный мной материал /программу Движения, статут, докладную записку о проведении программы, докладную записку о составлении отдельных казачьих частей, докладную записку о „Казачьем вестнике“ и, наконец, докладную записку с просьбой об образовании особого казачьего реферата при министерстве Востока/» [223].
Но самым важным среди всех этих документов была подготовленная специально для Розенберга докладная записка о казаках, которая начиналась следующими словами: «Имеем честь предложить Вашему высокому вниманию настоящую Докладную Записку и просим не отказать занять определенное отношение к чаяниям Казачьего народа и уведомить о них высокие руководящие круги Великогермании, решающие в сей исторический момент судьбы Казачества, его исконных Земель и их положения в Новой Европе, под руководством Великого Вождя и Рейхсканцлера Адольфа Гитлера» [224]. В этой записке и излагались некоторые мысли о возможной теории происхождения «казаков-арийцев».
В течение апреля — мая 1942 года Харламову удалось встретиться с доктором Марквартом — личным адъютантом Розенберга и с ближайшим помощником — сподвижником Розенберга — Шикаданцем. Вскоре ему также посчастливилось установить контакты с руководителем остотдела Министерства пропаганды доктором Таубертом и его ближайшим помощником Штаном. Но самым, пожалуй, важным достижением Петра Харламова было то, что ему удалось встретиться с начальником штаба шефа СС Гиммлера — генералом Вольфом, который «настолько заинтересовался нашим вопросом, что взял с собою весь материал при отъезде в ставку к Вождю» [225], и с рейхсляйтером Борманом. Важную роль сыграло и знакомство с бароном фон Клейстом — офицером немецкой контрразведки. Барон, знавший не понаслышке о том, как умеют воевать казаки (по его предложению уже были созданы казачьи части на Восточном фронте), считал, что нужно как можно быстрее разрешить казачий вопрос, и даже пообещал, что «если казаки себя хорошо зарекомендуют, то он гарантирует, что казачий вопрос поставлен будет непосредственно перед ВОЖДЕМ» [226]. Все это, а также то, что немцам было просто необходимо идеологически обосновать факт использования казаков на фронте в качестве союзников, и послужило поводом к разработке новой теории о казачьем происхождении.
11 мая в очередном письме-отчете о проделанной работе Харламов торжествует: «После того как Розенберг подробно ознакомился с положением казачьего вопроса, с его программой и целями, он дал предписание директору вышеуказанного научного института („Институте фон Континенталь Форшунг“. — П.К.) доказать происхождение черкасского /казачьего / народа от ГОТТО-ЧЕРКАССОВ, ни в коем случае не упоминая присутствия славянского или тюркского элемента в образовании этого народа. Одновременно доказав присутствие готского элемента в образовании казачьего народа, что дает основание утверждать родственность черкассов и германцев! Черкасский народ населяет территорию между Южным Бугом, Кавказским хребтом /со включением Азербайджана и Дагестана/ с одной стороны, и за Волгу на восток с другой стороны. Создание монолитного целого из мужицкого украинского элемента считается нецелесообразным! Есть данные предполагать, что считается жизненным образование единого государства под протекторатом Германии на территории, населяемой Черкассами. Таким образом, не нам придется доказывать, что мы особый народ, а этим теперь занялся научный немецкий институт по указанию самого министра… Вовремя правильно взятое нами направление на черкассов признается ПРАВИЛЬНЫМ… Наш казачий вопрос из области второстепенного значения для Германии в теперешнем его виде приобретает значение ЕВРОПЕЙСКОЙ ПРОБЛЕМЫ» [227].
Казачий резидент в Берлине, конечно, несколько поторопился. До конца войны казачий вопрос так и не стал для покровителей-немцев по-настоящему европейской проблемой. О казаках, как правило, вспоминали либо чиновники из восточного министерства, которым это было положено по долгу службы, либо армейские или эсэсовские руководители, которым надо было любыми средствами переломить ход неудачно складывающейся для них войны. Что же касается упомянутого в письме некоего единого государства на территории, населяемой Черкассами, то тут Петр Харламов выдал желаемое (создание Великой Казакии) за действительное.
Позднее в эту пресловутую теорию был добавлен еще один весьма немаловажный фактор. Оказывается, в противоположность другим народам казачьи предки не только никогда не уходили со своих земель, но еще и защищали их от завоевательных стремлений Москвы и других враждебных соседей, являясь крепким оплотом арийской культуры на востоке Европы [228]. В июне 1942 года из-под пера давнего приятеля Розенберга, известного в эмиграции профессора Никурадзе, вышло объемное исследование, посвященное историческому прошлому, настоящему и будущему этого странного народа. А вскоре в казачьей прессе появилась целая серия материалов аналитического характера, в которых читателям рассказывалось о том, почему «гордый народ, живущий в Великой Казакии, должен занять достойное место в составе Новой Европы» (см. Приложение 2.1).
Глава 3
Оккупационная политика Германии на территории Дона, Кубани и Терека
Удачное летнее наступление 1942 года позволило дивизиям вермахта выйти к Волге и прорваться на исторические территории расселения донских, кубанских и терских казаков. Ростов-на-Дону советские войска оставили 23 июля, а Краснодар 12 августа. У германского политического руководства, чиновников из восточного министерства и военного командования появилась наконец-то реальная возможность определиться и показать на практике, кто же такие для них казаки и какая политика по отношению к ним будет проводиться.
Как уже было сказано, все оккупированные территории СССР делились на области с военным и гражданским управлением, но и в том, и в другом случае вся полнота власти принадлежала исключительно немецкой военной или гражданской администрации. Так как весь Северный Кавказ находился в прифронтовой зоне, управлялся он военными властями, и верховная власть принадлежала здесь главному командованию сухопутных войск вермахта. Непосредственно в районе боевых действий функции исполнительной власти возлагались на командиров дивизий, корпусов и подчиненные им войска. В находившемся за ним на глубине от 20 до 50 км армейском тылу назначался специальный комендант, которому подчинялись охранные части. В рамках каждой группы армий создавался тыловой район, начальником которого обычно являлся командир одного из армейских корпусов.
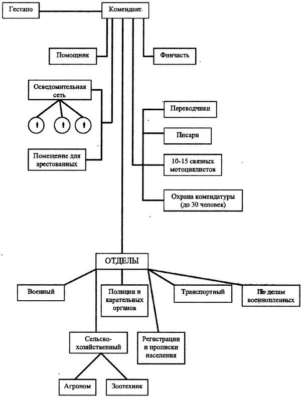
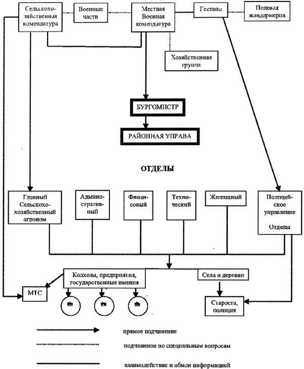
На захваченных территориях Дона, Кубани и Терека в течение всего времени оккупации сохранялось военное управление. Вся власть принадлежала здесь немецким военным комендатурам: полевым (фельдкомендатурам) и местным (ортскомендатурам) (см. схемы 5 и 6).

Схема 5. Организация германской местной военной комендатуры на Кубани в период оккупации [229].

Схема 6. Организация управления оккупированными сельскими районами Кубани [230].
Оккупационные органы власти возглавлял военный комендант, обладающий неограниченными полномочиями, распространяющимися не только на военно-полицейскую, но также на хозяйственную и культурную сферы жизнедеятельности. Коменданты отвечали за расквартирование и снабжение немецких войск, соблюдение порядка на подконтрольных территориях и выполнение приказов вышестоящего командования, формировали вспомогательную полицию из числа местного населения и гражданские административные учреждения, следили за выпуском газет и отвечали за охрану важных военных и гражданских объектов. Местные комендатуры в населенных пунктах создавались штабами действующих частей вермахта. Они поддерживали тесную связь с гестапо и имели в своем составе следующие отделы: военный, полиции и карательных отрядов, сельскохозяйственный, транспортный, регистрации и прописки населения, по делам военнопленных, финансовый и другие. При комендатуре действовала команда охраны, группа связных-мотоциклистов, писари, переводчики, а также агентурная сеть. Районные и городские комендатуры возглавляли офицеры вермахта.