Боевые корабли японского флота. Линкоры и авианосцы 10.1918 – 8.1945 гг. Справочник, стр. 10
Надо сказать, что в классификации японских АВ существует путаница. Объясняется это тем, что МГШ сообразности. Так, например, "СОРЮ" и "ХИРЮ" не имели бронирования, но зато их авиагруппы насчитывали свыше 70 самолетов и с началом боевых действий оба корабля в официальных документах классифицировались как тяжелые АВ.

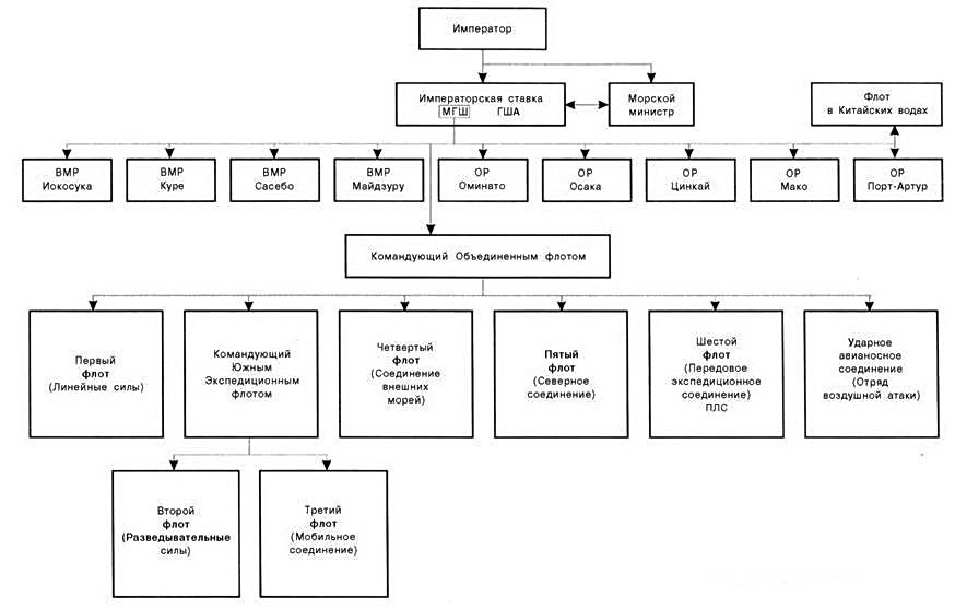
BMP – военно-морской район
OP – охранный район

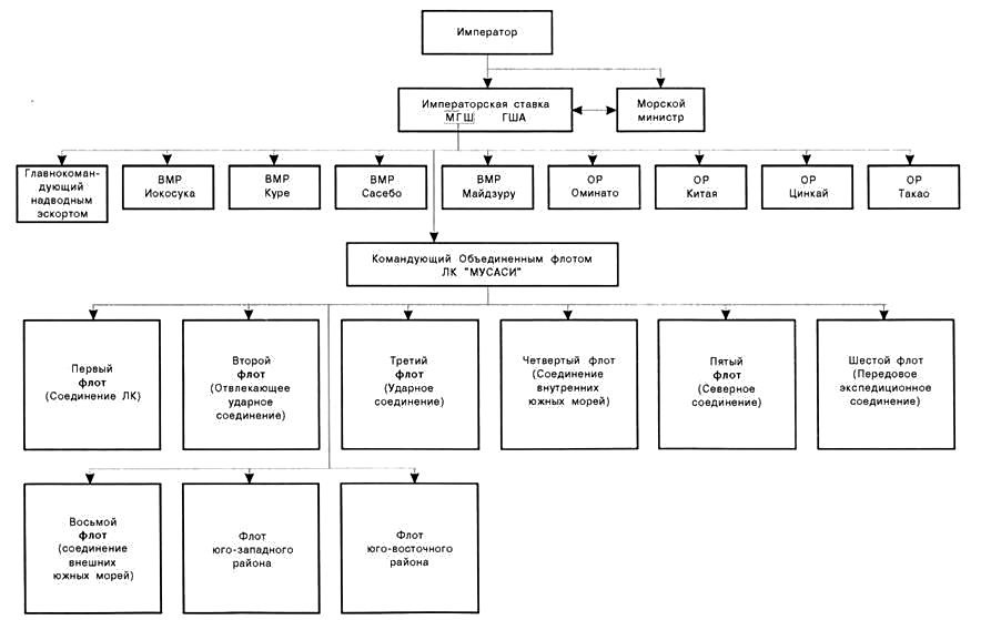
BMP – военно-морской район
OP – охранный район

BMP – военно-морской район
OP – охранный район
Пока МГШ выдвигал новые кораблестроительные программы и в Вашингтоне шли переговоры – Армия продолжала наступление в Индо-Китае. В 8.1941 г. Рузвельт лично предупредил представителя правительства Японии адмирала Номура о возможности решения проблем между США и Японией с помощью военной силы. 15.08.1941 г. Императорский флот был переведен на военное положение и началась "Вторая фаза подготовки к экспедиции". С этого момента программы военного кораблестроения получили приоритетное значение и на их реализацию были выделены дополнительные средства. 4.11. 1941 г. Высший Военный совет решил предъявить правительству США ноту с предложением вывести японские войска с юга Индо-Китая в ответ на снятие эмбарго. Эта нота была предъявлена 20.1 1.1941 г., а уже 26.11.1941 г. последовал отрицательный ответ с требованием вывести японские войска из всего Индо-Китая, с чем Армия никогда бы не согласилась. Таким образом, вопрос о вступлении Японии в войну за "Великую Восточную Азию" стал неизбежным.
Ошеломляющие успехи при реализации 1-й фазы Тихоокеанской кампании привели к пересмотру кораблестроительной политики. Работы начались еще в 4.1942 г. Первоначально МГШ решил приостановить постройку ЛК и за счет освободившихся средств заказать сразу 5 тяжелых АВ типа "ТАЙХО" (заказы №№ 801, 802, 5021 – 5023) и 15 АВ типа "УНРЮ", являвшихся развитием "ХИРЮ" и классифицировавшихся как легкие АВ. Некоторые источники относят последние к подклассу тяжелых АВ, но это не совсем верно, т.к. они практически не имели броневой защиты и соответствующего числа самолетов, хотя их размеры были достаточно велики. На постройку АВ парламент выделил дополнительные средства, но из-за ограниченных возможностей судостроительной промышленности в 1942 г. заложили только 3 корабля типа "УНРЮ". Парламент также выделил средства на постройку 31 ЭМ (в дополнение к уже заказанным по ранее принятым кораблестроительным программам). Это должны были быть ЭМ типа "АКИЦУКИ", проект которого переработан в сторону уменьшения размеров корпуса при сохранение прежнего состава вооружения. Для лидирования этих ЭМ МГШ заказал 2 легких КР типа "ОЙОДА" (по переработанному проекту). Кроме вышеперечисленных кораблей была предусмотрена постройка 139 ПЛ, 12 минных заградителей, 30 ТЩК и 59 различных вспомогательных кораблей.
После поражения у острова Мидуэй стало ясно, что война принимает затяжной характер и МГШ был вынужден обратиться в Высший военный совет с предложением отказаться от реализации всех кораблестроительных программ и выработать новую, отвечающую текущим потребностям флота. Эта программа была разработана и принята парламентом в конце 1942 г. Она известна как "Второй вариант программы 1942 г.". По существу, в ней повторялся "Первый" вариант 1 942 г., но окончательно прекращалась достройка уже заложенных ЛК типа "ЯМАТО", за исключением "СИНАНО", который переоборудовали в АВ. Аннулировали заказы на линейные КР, КР типов усовершенствованный "МОГАМИ" и усовершенствованный "ОЙОДА", а постройку остальных ЛКР – приостановили. В дополнение к заказанным ранее кораблям, запросили средства на 37 эскортных миноносцев. Недостроенный ТКР "ИБУКИ" (головной в серии усовершенствованный "МОГАМИ") начали переоборудовать в легкий АВ. Одновременно было решено перестроить в АВ базы ГСМ "ЧИТОСЭ", "ЧИЙОДА", "НИССИН"[* В последствии его переоборудовали в базу карликовых ПЛ с сохранением функций носителя ГСМ.] и несколько крупных судов гражданского флота. В настоящее время трудно установить какой программе принадлежали корабли, заказанные в 1942 г. Известно, что по бюджету на 1941 – 1942 гг. заложили ЭМ "СИМАКАДЗЕ" (экспериментальный), "СУДЗУНАМИ", "ФУДЗИНАМИ", "КИСИНАМИ", "ОКИНАМИ", "АСАСИМО", "ХАЯСИМО" и "АКИСИМО" – типа "ЮГУМО", ЭМ "СИМОДЗУКИ", "ФУЮДЗУКИ", "ХАНАЦЗУКИ", "ЯОИЦУКИ", "ХАРУЦУКИ" и "НАЦУЦУКИ", "МОХИЦЗУКИ", "КИЯОДЗУКИ", "ОДЗУКИ", "ХАДЗУКИ", – типа "АКИДЗУКИ". В 1942 г. заложили АВ "УНРЮ", "АМАГИ" и "КАЦУРАГИ" (все типа "УНРЮ"), поставили на переоборудование в АВ все базы ГСМ, пассажирские лайнеры "АРГЕНТИНА МАРУ" ("КАЙО") и германский "SCHARNCHORST" ("СИНЬЁ").
По бюджету на 1942 – 1943 гг. планировали заказать ЭМ "КИЯОСИМО", "УМИГИРИ", "ТАНИГИРИ", "КАВАГИРИ", "ТАЕКАДЗЕ", "КИЁОКАДЗЕ", "САТОКАДЗЕ" и "МУРАКАДЗЕ" – типа "ЮГУМО", ЭМ "АРАСИКАРИ" и "СИГАО" – типа "АКИЦУКИ" и по бюджету на 1943 – 1944 гг. только ЭМ типа "АКИЦУКИ" – "ХИКУГУМО", "ХИКУСИО", "ХИТОМОЗИ", "КАОСАМЕ", "КАРУИЮКИ", "КИТАКАДЗЕ", "НАЦУКАДЗЕ", "НИСИКАДЗЕ", "НОБИКАДЗЕ", "СИМУСИО", "СОРАГУМО", "ЮГАСИО" и "ЯГАО". Одновременно парламент в конце 1943 г. санкционировал постройку еще 20 ЭМ, 376 эскортных кораблей различного типа, 149 десантных судов (см. 3-й том справочника), 100 ТЩК и 21 ПЛ. В 1943 г. заложили АВ "КАСАГИ", "АСО" и "ИКОМА" (типа "УНРЮ"). Но все эти усилия японского судостроения были ничтожны по сравнению с экономическим потенциалом США. Уже осенью 1943 г. американский флот имел бесспорное преимущество над своим противником по всем классам боевых кораблей и мощи палубной авиации, что позволяло наносить концентрированные удары в любой точке Тихого океана, и в конечном итоге решило исход всей войны в целом. С потерей островов Джильберта и Маршалловых островов японцы осознали, что их стратегия обороны оказалась разрушенной. Императорский флот по существу утратил свое значение т.к. не был в состоянии остановить американское наступление в центральной части Тихого океана. Вся надежда теперь возлагалась на базовую и армейскую авиацию. Если провести анализ японского кораблестроения, начиная с конца 1943 г. и в плоть до окончания войны, то станет очевидным, что в этот период оно постепенно приходило в упадок.

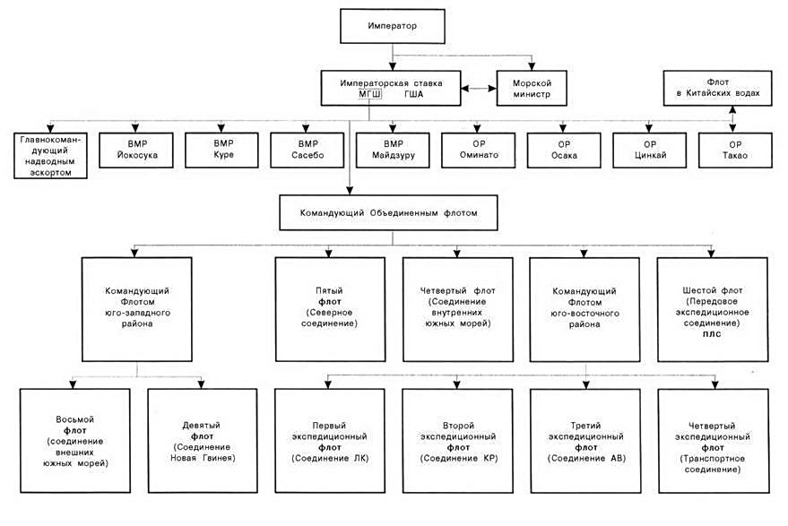
BMP – военно-морской район
OP – охранный район