Церкви и всадники, стр. 56
С ее помощью удалось если не установить, то предположить с большой долей вероятности, что церкви Меля и Ольнэ были перестроены заказчиками-мирянами, представителями знатных семейств региона. При этом церкви были задуманы и выстроены как семейные некрополи, и именно эта функция обусловила основные конструктивные и декоративные черты самих построек. Оба храма подверглись перестройке в момент, когда семьи заказчиков начали терять влиятельность. Возможно, строительство церкви-некрополя (которое служило манифестацией знатности рода) имело значимость именно для удержания семействами своих позиций при дворе и в ранге местной аристократии.
Становление аристократических родов Пуату было тесно связано с развитием способов их самопрезентации, и церкви-усыпальницы с фигурой всадника на фасаде должны были стать одной из самых ранних ее форм. Скульптура всадника, ключевой элемент пластического декора пуатевинских церквей, вписывается в многовековую иконографическую традицию погребальной и мемориальной скульптуры, яркие образцы которой известны в отношении как более ранних, так и более поздних эпох. Вместе с тем в рассмотренных случаях она несла совершенно особую смысловую и функциональную нагрузку, будучи родовым знаком знатного семейства и памятником, выставленным для обзора и поминовения многочисленными паломниками, шедшими по Турской дороге к гробнице апостола Иакова.
Интенции заказчика церкви, во многом определявшие ее будущий внешний вид, становятся более понятными в контексте выявленных представлений людей изучаемой эпохи о церковном строительстве. Особую значимость здесь имело осмысление строительства церкви как свершения дара, выступавшего актом коммуникации с миром иным и прогнозированием посмертной судьбы дарителя; как процесса упорядочивания, направленного вовне – на организацию общности, формируемой вокруг церкви, – и внутрь – на нравственное совершенствование тех, кто принимал участие в материальном созидании. В случае создания церкви-усыпальницы эти установки сплетались с родовыми амбициями представителей знатных семей и служили дополнительными факторами легитимации знатности рода.
Созидательная активность заказчиков-прелатов была непосредственным образом связана с их саном и сопряженными с ним нравственно-просветительскими установками и обязательствами; для заказчиков-мирян возведение церквей становилось делом личного благочестия, смыкающегося с сакрализацией своей родовой памяти. И если прелатам была важна моральная и просветительская роль церковного декора, привлечение к храму наибольшего количества прихожан и паломников, удобство отправления служб и проведения религиозных церемоний, то мирянам – прежде всего собственное утверждение в категории тех, кто правит. В строительных инициативах мирян равным образом находило отображение стремление показать себя «божьим избранником», поставленным над людьми для справедливого управления ими, и право на свой социальный статус, подтверждаемое памятью о нескольких поколениях предков.
Характер и методы деятельности заказчиков могли значительно варьироваться, однако для мирян ключевой и непреложной функцией становилось финансирование церковного строительства, для прелатов – его инициация и организация. При этом как те, так и другие могли проявлять в ходе дела значительные авторские усилия, вплоть до собственных художественных и конструктивных разработок. Такие тенденции, однако, имели место обычно в том случае, когда заказчика с храмом связывало нечто большее, чем обязательства сана или необходимой по статусу благотворительности. Аббат Сугерий, проявивший особое рвение в перестройке базилики Сен-Дени, был плотью от плоти своего аббатства: воспитываясь в нем с ранних лет, он почитал себя его любимым ребенком, который теперь мог воздать должное воспитавшей его матери-церкви. Если в случае прелатов можно отметить упоминания о таких метафорических родственных узах, побуждавших заказчика особенно внимательно и деятельно относиться к созиданию храма, то в случае мирян это были узы действительные, кровные – активность заказчика как автора проявлялась чаще всего тогда, когда он занимался перестройкой церкви, где находились могилы его предков или которую он заранее планировал в качестве собственной усыпальницы.
Будучи сложным организмом в своем появлении и бытовании, церковь запечатлела в себе множество следов, которые становятся говорящими при условии понимания этой сложности. Конечно, они редко дают однозначные и окончательные ответы, однако вполне способны сориентировать поиск в рамках намеченных гипотез или направить его в новое русло. В данном исследовании внешний вид и особенности конструкции зданий в значительной мере задавали направление мысли.
Я попыталась разобраться в ситуации создания церквей Ольнэ и Меля или по меньшей мере сформулировать результаты осмысления ее на основе всех доступных источников информации. Конечно, выводы, к которым пришло исследование, нельзя считать абсолютными. Однако косвенным их подтверждением может служить более поздняя практика основания на собственные средства. К концу Средневековья эта деятельность становится устоявшейся традицией, оформившейся как правовой институт, а также как многоплановый социальный и культурный феномен. Деятельность заказчиков эпохи Возрождения предстает сложной и продуманной стратегией целенаправленного формирования образа представителя знатного рода и его семейства, по-своему запечатленных и в живописных произведениях, и в основанных ими церквах и благотворительных заведениях, где складывалась своя традиция почитания основателя.
В настоящем случае следует говорить об истоках этой традиции, о ее первых шагах, еще не оформившихся в четко разработанную стратегию, однако уже вполне осмысленных и становящихся именно тем образом действий, который маркировал благородство статуса актора. Традиция эта еще не получила внятного юридического оформления и не была отрефлексирована самой культурой в такой степени, чтобы вполне отразиться в письменных источниках того времени. Скорее всего, создание обозначенных церквей было не единственным шагом в данном направлении, предпринятым семьями их заказчиков. Вероятно, здесь удалось проявить только отдельные составляющие этой деятельности, которая должна была иметь комплексный характер. Судить об остальных звеньях цепи тем более сложно, что семьи, попавшие в центр моего внимания, не относились к высшему рангу местной знати, а храмы были не почитаемыми аббатствами, а небольшими дочерними церквами. Однако сделанные предположения, думается, вносят некоторый вклад в осмысление как социальной ситуации Пуату XII в., так и самобытной традиции церковной архитектуры, сложившейся в регионе в этот период.
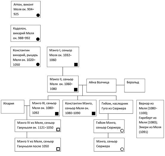
Приложение 1
Мэнго, сеньоры Меля

Обозначения:
В составлении схемы использованы материалы:
Cartulaire de l’abbaye de Saint-Jean d’Angely (I) // Archives historiques de la Saintonge et de l’Aunis. P., 1901. T. 30. №XXVII. P. 53–54; XLV. P. 71–72; XLVI. P. 73–74; LIII. P. 81–82; LIX. P. 87; LXVI. P. 93–94; CXXVIII. P. 93–94; CXXXI. P. 164–165; CLXXXI. P. 215–216; CCXVIII. P. 273–274; CCXIX. P. 275–276; CCXXI. P. 277–278; CCXXII. P. 279–280; CCXXIV. P. 281–282; CCXXVIII. P. 284–285; CCXXIX. P. 286–287;
Cartulaire de l’abbaye de Saint-Jean d’Angely (II) // Archives historiques de la Saintonge et de l’Aunis. P., 1903. T. 33. №CCCCXXXV. P. 99;
Cartulaire de l’Abbaye de Saint-Cyprien de Poitiers // Archives historiques du Poitou. Poitiers, 1874. T. III. № 489;