Электронные фокусы для любознательных детей, стр. 10
При новом звуковом воздействии на датчик процесс повторится сначала.
Если вместо электродвигателя Ml применить слаботочное электромагнитное реле на напряжение, соответствующее U, то устройство может управлять любой соответствующей нагрузкой, электрические и мощностные характеристики которой зависят от типа применяемого электромагнитного реле К1.
Устройство надежно работает в круглосуточном режиме.
На практике узел эффективно работает при напряжении источника питания (установленного вместо батареи GB1) от 4 до 10 В постоянного стабилизированного напряжения. Максимальный ток потребления узла не превышает 50 мА (с учетом установленного вместо Ml реле TRU-5VDC-SB-SL,
TTI TRD-9VDC-FB-SL, Omron G2R-112PV или аналогичного). Коммутирующие контакты реле управляют устройством нагрузки.
Подключения к источнику питания и к коммутируемым цепям устройств периферии удобно выполнить с помощью электромонтажного клеммника или любого подходящего разъема.
Ток потребляемый в режиме ожидания, – 3.. 5 мА.
Времязадающий конденсатор СЗ (если есть необходимость его установки в схему) надо выбрать с малым током утечки (К53-4, К52-18). Пьезокапсюль ВМ1 (ЗП-22) можно заменить наЗП-1, ЗП-18, ЗП-З или другой аналогичный. Для этой цели хорошо подходит пьезокапсюль излучатель из электронных часов в корпусе типа «пейджер».
Кремниевые транзисторы VT1, VT2 заменяют любыми из серии КТ3107, КТ502, С557. Заменять их на германиевые нежелательно из-за большого тока покоя последних. Реле (кроме вышеуказанных вместо Ml) можно заменить на RM85-2011-35-1012, BV2091 SRUH-SH-112DM и аналогичные. Все указанные типы реле рассчитаны на работу в цепи коммутации нагрузки до 250 В и током до 3 А. В качестве реле можно применить и отечественные элементы, например РЭС10, РЭС15 и аналогичные, однако они рассчитаны на работу в цепях коммутации не более 150 В, а кроме того, отечественные реле по сравнению с зарубежными обходятся дороже на один… два порядка.
2.2. Простой электронный триггер для включения
Квартирные звонки с дистанционным управлением (по радиоканалу) и выбором мелодий вносят в обыденную жизнь радиолюбителей новые варианты своего применения. Теперь, купив такое устройство не трудно дополнить его простой приставкой и применить по своему усмотрению. По паспортным данным такой звонок (например, фирмы «Paget Trading Ltd») представляет собой электронное устройство, состоящее из радиоприемника и передатчика сигналов радиочастоты 433, 925 МГц.
Их можно приобрести в магазинах электроники и строительных товаров, супермаркетах и магазинах электротоваров. Для выезжающих за границу это совсем просто – там (Шенгенская зона) супермаркеты изобилуют подобными товарами, нужно только попасть во время в сезон скидок – тогда цена будет невелика.
Пространство действия устройство распространяется до 100 м в условиях прямой видимости, что оказывается вполне достаточным для управления в пределах среднестатистической квартиры или дома.
Итак, устройство состоит и передатчика и приемника радиосигналов. Передатчик, внешне представляющий собой корпус в виде брелка для ключей, размером со стандартный спичечный коробок в доработке не нуждается. Все, что потребуется для его эффективного функционирования– это менять раз в полтора-два года аккумуляторную батарею (такую же, какая установлена в большинстве передатчиков-брелков охранной сигнализации для автомобилей). Ее напряжение 12 В, 23 АЕ, фирма-производитель GP «Ultra», но может быть и любая другая.
Антенна передатчика– кусок многожильного провода в полихлорвиниловой изоляции длиной 10 см расположен спиралью внутри корпуса «брелока». Для того, чтобы несколько увеличить дальность действия всего устройства (о таких вариантах – ниже) необходимо вместо штатной антенны установить телескопическую (например, от промышленного радиоприемника) или, в крайнем случае, использовать в качестве антенны аналогичный штатному многожильный провод длиной 90… 110 см, распушив (как лепестки цветка) на конце тонкие проводники (диаметр расходящихся лепестков 6.. 8 см. Тогда при условия аналогичной доработки антенны в устройстве приемника, удается получить дальность работы до 400 м в условиях прямой видимости.
Благодаря несложной в повторении приставке (электрическая схема представлена на рис. 2.3) такое устройство принимает на себя новое назначение. Теперь с его помощью можно дистанционно управлять электролампой или другой подобной нагрузкой.
Вход устройства приставки подключается к базовой печатной плате радиозвонка неэкранированными проводами типа МГТФ-0,4 (или аналогичными), при этом подключается общий провод и вход элемента микросхемы DD1.1. Последний подключается к контакту (выводу) 6 микросборки U2 (имеющей маркировку «cainebo CL 102К 0985RX (55-10985-101)». Кроме нее в базовой схеме присутствует микросхема логики, включенная по схеме задающего генератора импульсов (он нужен для микросборки формирователя мелодичных сигналов Ul) CD4069UBC и сама микросборка, обеспечивающая эти мелодии U1– она маркирована «sound 0985MCU (55-10985-400). Отличить U1 от U2 можно не только по соответствующим обозначениям на базовой печатной плате, но и по тому, что микросборка U1– двусторонняя, a U2 с односторонним монтажом микроэлементов.
При поступлении радиосигнала– импульса от передатчика (его длительность около 2 с обеспечивается функционально передатчиком-брелком не зависимо от продолжительности воздействия на кнопку подачи сигнала в нем) на выводе 6 U2 уровень сигнала изменяется с низкого на высокий. Вывод 6 U2 по печатному монтажу соединен с выводом 9 U1.
Последний является входом управления для формирователя мелодичного сигнала. Таким образом, для того, чтобы во время передачи сигнала по радиоканалу не включался мелодичный звонок достаточно разорвать печатный проводник от вывода 6 U2 до вывода 9 Ul. Или отпаять один из проводников, ведущих к миниатюрной динамической головке звонка.

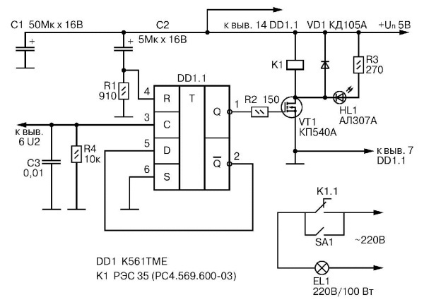
Рис. 2.3. Электрическая схема дополнения к радиозвонку
Основой схемы на рис. 2.3 является триггер на одном элементе популярной микросхемы К561ТМ2.
Не вдаваясь в подробности ее работы (об этом написаны горы статей) отмечу только самое главное: в этой микросхеме 2 D-триггера, каждый из которых содержит по два входа асинхронного управления S и R. Триггер переключается по положительному перепаду на тактовом входе С (вывод 3 DD1.1). При этом логический уровень, присутствующий на входе D передается на прямой выход Q. При высоком логическом уровне на входе сброса R триггер обнуляется. Напряжение питания может находится в пределах 5… 15 В.
Теперь, зная работу микросхемы DD1 можно понять общий принцип работы приставки.
При включении питания в первый момент времени на вход R DD1.1 благодаря разряженному конденсатору С2 поступает высокий логический уровень, который обнуляет триггер – на прямом выходе Q устанавливается низкий уровень напряжения. Транзистор VT1 закрыт, реле К1 обесточено, лампа ELI не горит.
Примерно через треть секунды (это обусловлено емкостью оксидного конденсатора С2 и сопротивлением резистора R1) первый зарядится почти до напряжения питания и уровень на входе R (вывод 4 DD1.1) переменится на низкий.
Теперь триггер готов к приему сигналов по тактовому входу С, имеющему, как следует из схемы, низкий исходный уровень. Когда с пульта– брелока поступает в эфир радиосигнал и принимается приемным устройством на вход С микросхемы DD1.1 от схемы дистанционного звонка поступает высокий уровень. Вследствие этого триггер перебрасывается в другое устойчивое состояние – теперь на его прямом выходе Q высокий уровень напряжения. Транзистор VT1 включает реле К1, а его контакты в свою очередь замыкают электрическую цепь питания осветительной лампы ELI. В таком состоянии триггер находится до следующего положительного фронта импульса на входе С, при поступлении которого (повторного нажатия клавиши на пульте-брелоке), триггер переходит в исходное состояние, осветительная лампа ELI обесточивается.