"Шпионские штучки" и устройства для защиты объектов и информации, стр. 32
Для того, чтобы работа этого генератора не мешала анализу состояния линии, он периодически отключается путем переключения триггера DD1.2, DD1.3 на момент оценки состояния линии. Если в процессе оценки состояния линии принимается решение о том, что линия свободна от посторонних подключений, то схема автоматически устанавливается в исходное состояние и переходит в ждущий режим с периодической проверкой состояния линии.
Резисторы используются типа МЛТ-0,125. Диод VD1 можно заменить на КД105, Д226. Транзисторы можно заменить на КТ3102, КТ503.
Микросхемы можно использовать из серий 564 и 1561. Конденсаторы C1, С2 и СЗ должны быть с минимальным током утечки.
При настройке устройства устанавливается частота генераторов 0,5–1 Гц и 12–20 кГц резисторами R3 и R10, соответственно. При включенном генераторе DD2.3 резистором R14 устанавливается уровень напряжения в линии, равный 35–45 В, при котором еще не происходит рассоединение линии. Исходные уровни срабатывания рассматриваемого устройства устанавливаются резисторами R2 и R9.
Прибор необходимо подключать к линии с соблюдением полярности!
Блокиратор параллельного телефона
Во многих офисах и квартирах телефонные аппараты подключают параллельно к одной линии. Поэтому разговор между двумя абонентами легко может прослушать и третий. Чтобы исключить такую возможность, используют устройство, обычно именуемое блокиратором.
Схема блокиратора приведена на рис. 3.14.

Рис. 3.14. Блокиратор на динисторах
Принцип действия схемы, представленной на рис. 3.14, предельно прост. Допустим, что снята трубка с телефонного аппарата ТА2. В цепи задействованного аппарата ТА2 напряжение линии 60 В пробивает динистор VS2 типа КН102А и оно падает до 5-15 В. Этого напряжения недостаточно для пробоя динисторов VS1, VS3 или VS4 в цепях параллельных аппаратов. Последние оказываются практически отключенными от линии очень большим сопротивлением закрытых динисторов. Это будет продолжаться до тех пор, пока первый из снявших трубку (в нашем случае ТА2) не положит ее на рычаги. Эта же схема позволит избавиться и от такого недостатка, связанного с параллельным включением аппаратов, как "подзванивание" их при наборе номера.
Устройство не нуждается в настройке. При подключении необходимо соблюдать полярность напряжения питания.
Аналогичное по принципу действия устройство можно собрать на другой элементной базе по схеме, приведенной на рис. 3.15.

Рис. 3.15. Блокиратор на аналоге динистора
Устройство содержит два аналога динисторов. Диоды и тиристоры могут быть любыми с допустимым напряжением не менее 100 В и рассчитанными на ток до 0,1 А. Стабилитроны VD1 и VD3 могут быть на напряжение стабилизации от 5,6 до 20 В.
Кардинальной мерой предотвращения прослушивания телефонных разговоров является использование криптографических методов защиты информации. В настоящее время для защиты телефонных сообщений применяют два метода: преобразование аналоговых параметров речи и цифровое шифрование. Устройства, использующие эти методы, называются скремблерами.
При аналоговом скремблировании производится изменение характеристики исходного звукового сигнала таким образом, что результирующий сигнал становится неразборчивым, но занимает ту же частотную полосу. Это дает возможность без проблем передавать его по обычным телефонным каналам связи. При этом методе сигнал может подвергаться следующим преобразованиям:
— частотная инверсия;
— частотная перестановка;
— временная перестановка.
При цифровом способе закрытия передаваемого сообщения непрерывный аналоговый сигнал предварительно преобразуется в цифровой вид. После чего шифрование сигнала происходит обычно с помощью сложной аппаратуры, зачастую с применением компьютеров.
Ниже приводится описание скремблера, использующего метод частотной инверсии. Этот метод давно и успешно применяется американскими полицейскими службами и обеспечивает эффективную защиту радио- и телефонных переговоров от постороннего прослушивания.
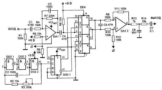
Частотно-инвертированный сигнал выделяется из нижней боковой полосы спектра балансного преобразования звукового сигнала с надзвуковой несущей. Две последовательные инверсии восстанавливают исходный сигнал. Устройство работает как кодер и декодер одновременно. Синхронизации двух скремблеров не требуется. Принципиальная схема такого скремблера приведена на рис. 3.16.

Рис. 3.16. Шифратор звуковых сообщений
Это устройство состоит из тактового генератора на микросхеме DD2 типа К561ЛА7, вырабатывающего сигнал частотой 7 кГц, делителя-формирователя несущей 3,5 кГц на микросхеме DD3.1 типа К561ТМ2, аналогового коммутатора балансного модулятора на микросхеме DD4 типа К561КТЗ, входного полосового фильтра с полосой пропускания 300-3000 Гц на микросхеме DA1.1 типа К574УД2 и сумматора балансного модулятора с фильтром низкой частоты на микросхеме DA1.2 Подстройка частоты тактовых импульсов, а следовательно частоты несущей, производится многооборотным резистором R3.
На рис 3.17 представлены спектры входного (а) и преобразованного (б) сигналов.

Рис. 3.17. Спектры сигналов
В пределах полосы частот 300-3000 Гц разборчивость речи после двух преобразований составляет не менее 65 %.
3.3. Защита информации от утечки по оптическому каналу
Для скрытности проведения перехвата речевых сообщении из помещений могут быть использованы устройства, в которых передача информации осуществляется в оптическом диапазоне. Чаще всего используется невидимый для простого глаза инфракрасный диапазон излучения.
Наиболее сложными и дорогостоящими средствами дистанционного перехвата речи из помещений являются лазерные устройства. Принцип их действия заключается в посылке зондирующего луча в направлении источника звука и приеме этого луча после отражения от каких-либо предметов, например, оконных стекол, зеркал и т. д. Эти предметы вибрируют под действием окружающих звуков и модулируют своими колебаниями лазерный луч. Приняв отраженный от них луч, можно восстановить модулирующие колебания.
Исходя из этого, рассмотрим один из достаточно простых, но очень эффективных способов защиты от лазерных устройств. Он заключается в том, чтобы с помощью специальных устройств сделать амплитуду вибрации стекла много большей, чем вызванную голосом человека.
При этом на приемной стороне возникают трудности в детектировании речевого сигнала. Ниже приведены схемы и описания некоторых подобных устройств.
Простейший модулятор оконного стекла
Этот модулятор прост в изготовлении, содержит минимальное количество деталей и не требует налаживания. Он позволяет передавать стеклу колебания частотой 50 Гц. И в этом заключается его недостаток, так как с помощью современных средств обработки сигналов возможно вырезать эту частоту из спектра речевого сигнала. Принципиальная схема устройства приведена на рис. 3.18.