"Шпионские штучки" и устройства для защиты объектов и информации, стр. 16
В данном случае используется резонатор с основной частотой возбуждения 24, 28 МГц. В коллекторном контуре транзистора VT1 выделяется утроенное значение частоты 72. 84 МГц. Контур L1, С15 настроен на третью гармонику резонатора. С катушкой этого контура индуктивно связан вход парафазного балансного удвоителя частоты, работающего на четных гармониках. Удвоитель выполнен на транзисторах VT2 и VT3, коллекторы которых соединены вместе, а базы подключены к включенным протнвофазно катушкам L2.1 и L2.2.
Полосовой фильтр на элементах L4, С17 и L3, С19 на выходе удвоителя выделяет напряжение частотой 145,68 МГц, которое с части витков катушки L3 поступает на вход предварительного каскада усилителя мощности на транзисторе VT4. Он работает в режиме А-В с небольшим напряжением смещения, получаемым от параметрического стабилизатора напряжения, выполненного на кремниевом диоде VD7, включенном в прямом направлении (по схеме стабистора). Усиленное напряжение выделяется в коллекторной цепи VT4 и через С25 поступает в антенну. Антенной передатчика служит четвертьволновый вибратор с эквивалентным сопротивлением 75 Ом.
Конденсаторы постоянной емкости могут быть любые типа КМ и КЛ, КТ. В контурах нужно устанавливать конденсаторы с минимальным ТКЕ. Электролитические конденсаторы типа К53-14, но можно использовать и К50-35, и другие малогабаритные. Операционный усилитель можно заменить на К140УД708, К140УД6, КР140УД2, К140УД7, К140УД8 или К140УД12. Вместо транзистора КТ315 можно использовать любой с граничной частотой не менее 300 МГц, например, КТ312, КТ316 или КТ368. Транзистор выходного каскада передатчика КТ610 можно заменить на КТ913, КТ925.
Для катушек индуктивности L1 и L2 передатчика использованы пластмассовые каркасы диаметром 5мм, предназначенные для вертикальной установки (на одном торце имеется прямоугольная площадка для пяти выводов). Каркас имеет подстроечный сердечник из феррита 20ВЧ. При отсутствии такого сердечника можно от него отказаться, и параллельно конденсатору С15 со стороны монтажа припаять подстроечный керамический конденсатор. Катушка L1 имеет 10 витков, L2 — 6+6 витков. Использован провод ПЭВ-2 0,31. Остальные катушки передатчика бескаркасные, они наматываются на оправках, которые затем удаляются. Диаметр всех катушек 5 мм, L3 содержит 1,5+3,5 витков, L4 — 5 витков. Все катушки намотаны проводом ПЭВ-2 1,0 мм. Длина намотки катушек L3 и L5 — 8 мм, L4 — 9 мм. Более точно размеры катушек устанавливаются при настройке.
Настройку передатчика после проверки правильности монтажа начинают с настройки контуров при помощи резонансного волномера. В начале перемещением сердечника L1 добиваются максимальной амплитуды напряжения с частотой 72–73 МГц в контуре L1, С15. Затем последовательно настраивают контуры L4, С17 и L3, С19 по максимуму напряжения 144–146 МГц. Дополнительно при настройке контуров нужно подобрать номинал R12 таким образом, чтобы имелось максимальное выходное напряжение передатчика. Утроитель на VT2 и VT3 балансируют переменным резистором R15 по максимальному подавлению напряжения 72–73 МГц на его выходе. Настройка низкочастотного тракта передатчика сводится только к проверке работоспособности.
В небольших пределах частоту несущей передатчика можно изменять подстройкой С9.
Радиопередатчик большой мощности с кварцевой стабилизацией частоты
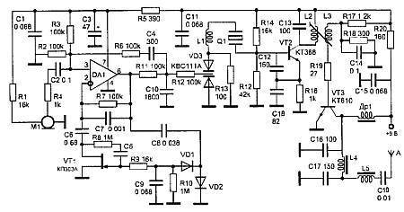
Рассмотрим схему еще одного радиопередатчика с кварцевой стабилизацией частоты задающего генератора. Принципиальная схема передающего тракта изображена на рис. 2.21.
Основные технические характеристики радиопередатчика следующие:
— выходная мощность передатчика…………….0,5 Вт;
— диапазон звуковых частот по уровню -3 дБ… 300-3000 Гц;_
— ширина полосы излучения по уровню -30 дБ, не более…11 кГц;
— девиация частоты при максимальной модуляции около..2,5 кГц;
— ток потребления, не более…………………..90 мА;
— напряжение источника питания……………….9 В
Сигнал от конденсаторного микрофона со встроенным усилителем (M1) поступает на прямой вход операционного усилителя DA1. К этому входу подключен делитель напряжения на резисторах R2 и R3. который создает половину напряжения питания на этом входе, и таким образом позволяет ОУ работать с однополярным питанием. Между инвертирующим входом и выходом включена цепь R7, С5, С6, которая создает нужный коэффициент усиления и частотную характеристику усилителя. Этот усилитель работает как компрессор речевого сигнала, сжимая его динамический диапазон за счет каскада на транзисторе VT1.
Выходное напряжение ЗЧ усилителя детектируется диодами VD1 и VD2 в постоянное напряжение, отрицательное, которое воздействует на затвор транзистора VT1 и с увеличением уровня звукового сигнала увеличивает сопротивление канала этого транзистора.

Рис. 2.21. Радиопередатчик повышенной мощности с кварцевой стабилизацией частоты задающего генератора
В результате шунтирования инвертирующего входа конденсатором С6 изменяется коэффициент отрицательной обратной связи, что приводит к изменению коэффициента усиления ОУ. Выходное напряжение ОУ, равное половине напряжения питания, поступает через резисторы R11 и R12 на катоды варикапов VD3. Модулирующее напряжение ЗЧ изменяется на катоде варикапов относительно этого напряжения смещения.
Варикапная матрица VD3 включена между кварцевым резонатором и общим проводом. Изменение емкости варикапа приводит к некоторому изменению частоты резонатора. В этом процессе играет роль и индуктивность катушки L1.
На транзисторе VT2 выполнен задающий генератор, частота в коллекторном контуре которого определяется включенным резонатором, индуктивностью L1 и емкостью VD3. Контур L2, С13 в коллекторной цепи этого транзистора настроен на середину выбранного диапазона, и на нем выделяется частотно-модулированное напряжение ВЧ с частотой резонатора Q1. Это напряжение через катушку связи L3 поступает на выходной каскад, выполненный на транзисторе VT3.
Катушка включена в цепь смещения базы этого транзистора — R17, R18, которая создает рабочую точку выходного каскада. Усиленное и модулированное по частоте напряжение ВЧ выделяется на коллекторе VT3. Затем через ФНЧ и удлинительную катушку это напряжение поступает в антенну ФНЧ на катушке L4 и конденсаторах C16 и С17 служит для подавления гармоник и согласования выходного сопротивления каскада на транзисторе VT3 с входным сопротивлением антенны, катушка L5 вводит дополнительную индуктивность в цепь антенны и таким образом увеличивает ее эквивалентную длину, приближая к четвертьволновой. В результате отдача сигнала в антенну увеличивается. Конденсатор С19 исключает выход из строя транзистора VT3 от случайного замыкания антенны с общим проводом или цепью питания.
Все высокочастотные катушки передатчика выполнены на одинаковых каркасах диаметром 7 мм с сердечниками из феррита 100ВЧ диаметром 2,8 мм. Катушка передатчика L2 имеет 6 витков. L3 — 3 витка, L4 — 8 витков, L5 — 20 витков провода ПЭВ 0,2. Катушка L1 — дроссель ДМ-0,06 16 мкГн.
Настройку передатчика производят традиционным способом, контролируя вырабатываемую им напряженность поля при помощи волномера или ВЧ осциллографа с проволочной рамкой на входе.
Радиопередатчик с AM в диапазоне частот 27–30 МГц
Устройство, описанное ниже, работает в диапазоне 27–30 МГц с амплитудной модуляцией несущей частоты. Основное достоинство заключается в том, что оно питается от электросети. Эту же сеть оно использует для излучения сигнала высокой частоты. Приемник принимает сигнал, используя телескопическую антенну или специальный сетевой адаптер. Схема радиопередатчика приведена на рис. 2.22.