Русский язык: краткий теоретический курс, стр. 5
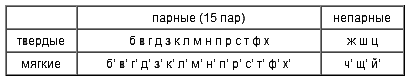
Согласные образуют 15 пар, противопоставленных по твёрдости / мягкости: [б] — [б’], [в] — [в’], [г] — [г’], [д] — [д’], [з] — [з’], [к] — [к’], [л] — [л’], [м] — [м’], [н] — [н’], [п] — [п’], [р] — [р’], [с] — [с’], [т] — [т’], [ф] — [ф’], [х] — [х’].
К твёрдым непарным относят согласные [ц], [ш], [ж], а к мягким непарным — согласные [ч’], [щ’], [й’] (непарным мягким является также звук [ж’], встречающийся в некоторых словах в речи отдельных носителей языка).
Согласные [ш] и [щ’] (а также [ж] и [ж’]) пар не образуют, так как отличаются не только твёрдостью / мягкостью, но и краткостью / долготой.
Сказанное можно обобщить в следующей таблице:

Позиционное смягчение согласных
В русском языке в определённых позициях встречаются и твёрдые, и мягкие согласные звуки, причём число таких позиций значительно. Это положение перед гласными (мол [мол] — мёл [м’ол]), на конце слова: (кон [кон] — конь [кон’]), у звуков [л], [л’] независимо от их положения: (полка [п?олка] — полька [п?ол’ка]) и у звуков [с], [с’], [з], [з’], [т], [т’], [д], [д’], [н], [н’], [р], [р’] перед [к], [к’], [г], [г’], [х], [х’], [б], [б’], [п], [п’], [м], [м’] (банка [б?анк’а] — банька [б?ан’ка], пурга [пург?а] — серьга [с’ир’г?а). Эти позиции являются сильными по твёрдости / мягкости.
Позиционные изменения, касающиеся твёрдости / мягкости, могут быть вызваны только влиянием звуков друг на друга.
Позиционное смягчение (мена твёрдого согласного на парный ему мягкий) осуществляется в современном русском языке непоследовательно в отношении разных групп согласных.
В речи всех носителей современного русского языка последовательно происходит лишь замена [н] на [н’] перед [ч’] и [щ’]: барабанчик [бараб?ан’ч’ик], барабанщик [бараб?ан’щ’ик]
В речи многих носителей происходит также позиционное смягчение [с] перед [н’] и [т’], [з] перед [н’] и [д’]: кость [кос’т’], песня [п’?эс’н’а], жизнь [жыз’н’], гвозди [гв?оз’д’и].
В речи некоторых носителей (в современном языке это скорее исключение, чем правило) возможно позиционное смягчение и в некоторых других сочетаниях, например: дверь [д’в’эр’], съем [с’й’эм].
Обозначение твёрдости и мягкости согласных на письме
В отличие от глухости / звонкости, твёрдость / мягкость парных согласных обозначается не при помощи согласных букв, а иными средствами.
Мягкость согласных обозначается следующим образом.
Для парных по твёрдости / мягкости согласных мягкость обозначается:
1) буквами я, е, ё, ю, и: мал — мял, мол — мёл, пэр — перо, буря — бюро, мыло — мило (перед е в заимствовании согласный может быть твёрдым: пюре);
2) мягким знаком — в конце слова (конь), в середине слова у [л’] перед любым согласным (полька), после мягкого согласного, стоящего перед твёрдым (весьма, раньше), и у мягкого согласного, стоящего перед мягкими [г’], [к’], [б’], [м’], являющимися результатом изменения соответствующих твёрдых (серьги — ср. серьга) — см. сильные по твёрдости / мягкости позиции.
В остальных случаях мягкий знак в середине слова для обозначения мягкости парных согласных не пишется (мостик, песня, разве), потому что позиционная мягкость, как и другие позиционные изменения звуков, на письме не отражается.
Для непарных согласных нет необходимости в дополнительном обозначении мягкости, поэтому возможны графические правила «ча, ща пиши с а».
Твёрдость парных согласных обозначается отсутствием мягкого знака в сильных позициях (кон, банка), написанием после согласного букв а, о, у, ы, э (мал, мол, мул, мыл, пэр); в некоторых заимствованиях твёрдый согласный произносится и перед е (фонетика).
Твёрдость непарных твёрдых согласных, как и непарных мягких, дополнительного обозначения не требует, поэтому возможно существование графического правила о написании жи и ши, орфографических привил о написании и и ы после ц (цирк и цыган), о и ё после ж и ш (шорох и шёпот).
Функции и правописание Ъ и Ь
Твёрдый знак выполняет в русском языке разделительную функцию — указывает, что после согласного йотированная гласная буква обозначает не мягкость согласного, а два звука: я — [й’а], е — [й’э], ё — [й’о], ю — [й’у] (объять [абй’?ат’], съест [сй’эст], съёмка [сй’?омка]).
Функции мягкого знака сложнее. Он имеет в русском языке три функции — разделительную, функцию обозначения самостоятельной мягкости парных согласных, грамматическую функцию:
1. Мягкий знак может выполнять аналогичную разделительную функцию перед я, ю, е, ё, и внутри слова не после приставки (вьюга, соловьиный) и в некоторых иноязычных словах перед о: (бульон, компаньон).
2. Мягкий знак может служить для обозначения самостоятельной мягкости парного согласного на конце слова и в середине слова перед согласным (см. выше): конь, банька.
3. Мягкий знак после непарного по твёрдости / мягкости согласного может выполнять грамматическую функцию — пишется по традиции в определённых грамматических формах, не неся никакой фонетической нагрузки (ср.: ключ — ночь, учится — учиться). При этом мягкий знак не обозначает мягкости не только у непарных твёрдых, но и у непарных мягких согласных.
Позиционное уподобление согласных по иным признакам. Расподобление согласных
Согласные могут уподобляться друг другу (подвергаться ассимиляции) не только по глухости / звонкости, твёрдости / мягкости, но и по другим признакам — месту образования преграды и её характеру. Так, подвергаются уподоблению согласные, например, в следующих сочетаниях:
[с] + [ш] > [шш]: сшить [шшыт’] = [шыт’],
[с] + [ч’] > [щ’] или [щ’ч’]: с чем-то [щ’?эмта] или [щ’ч’?эмта],
[с] + [щ’] > [щ’]: расщепить [ращ’ип’?ит’],
[з] + [ж] > [жж]: изжить [ижж?ыт’] = [иж?ыт’],
[т] + [с] > [цц] или [цс]: мыться [м?ыцца] = [м?ыца], отсыпать [ацс?ыпат’],
[т] + [ц] > [цц]: отцепить [аццып’?ит’] = [ацып’?ит’],
[т] + [ч’] > [ч’ч’]: отчёт [ач’ч’?от] = [ач’?от],
[т] + [щ’] > [ч’щ’]: отщепить [ач’щ’ип’?ит’].
Позиционному изменению могут подвергаться сразу несколько признаков согласных. Например, в слове подсчёт [пач’щ’?от] имеет место чередование [д] + [ш’] > [ч’ш’], т. е. представлено уподобление по глухости, мягкости и признакам места и характера преграды.
В отдельных словах представлен процесс, обратный уподоблению, — расподобление (диссимиляция). Так, в словах лёгкий и мягкий вместо ожидаемой ассимиляции по глухости и образования долгого согласного ([г] + к’] > [к’к’]) представлено сочетание [к’к’] > [х’к’] (лёгкий [л?ох’к’ий’], мягкий [м?ах’к’ий’]), где отмечается расподобление звуков по характеру преграды (при произношении звука [к’] органы речи смыкаются, а при произношении [х’] сближаются). При этом диссимиляция по этому признаку совмещается с ассимиляцией по глухости и мягкости.
Упрощение групп согласных (непроизносимый согласный)
В некоторых сочетаниях при соединении трех согласных один, обычно средний, выпадает (так называемый непроизносимый согласный). Выпадение согласного представлено в следующих сочетаниях:
стл — [сл]: счастливый сча[сл’]ивый,
стн — [сн]: местный ме[сн]ый,